
电话:020-87014285
传真:020-37023189
邮箱:info@china-techno.com
泰可诺以丰富的数据资源、专业的检索手段和资深的检索专家对大量相关专利文献和非专利科技文献进行分析加工为
客户提供专业的防止侵权检索、无效资料检索、技术趋势分析、法律状态检索和技术追踪等相关检索服务,并提供专业
的检索分析报告,帮助企业掌握国际技术发展动态, 规避知识产权侵权风险,实现高起点、低成本的自主创新,增强市场
竞争力的重要手段。
专利文献中的技术关键内容常用不直观或不常用的语言表达,不经专业技术人员深入研究分析,难以直接查出,泰可诺坚持使用人工逐篇分析的方法可以大大降低漏检的几率,提供最高质量的检索分析报告.
服务项目
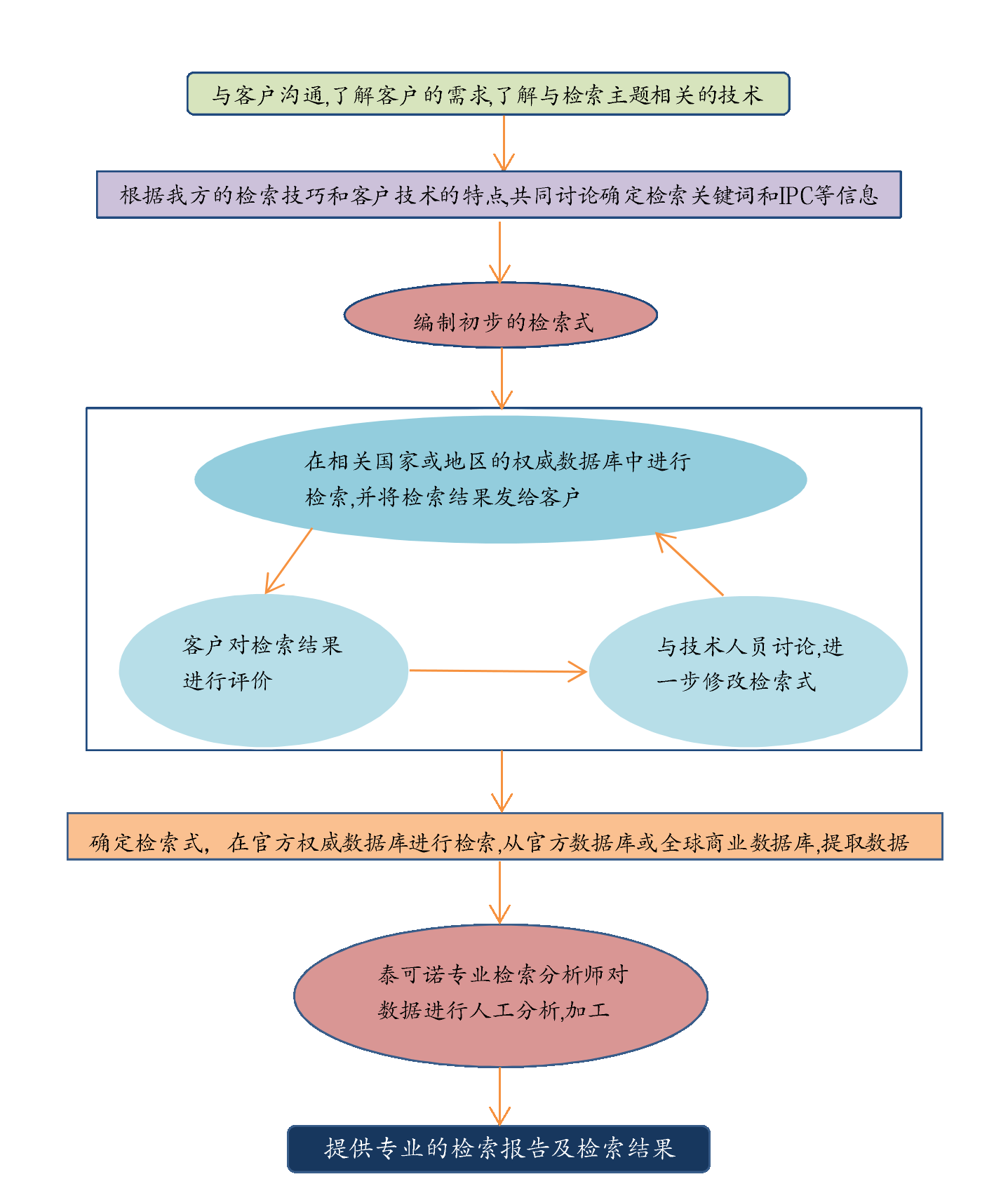
服务流程

粤公网安备 44010602001097号